欢迎光临中澜认证有限公司!为你提供专业 严谨的认证服务
咨询热线:023-67627300
搜索
注册
登录
退出登录
首页
机构简介
新闻动态
认证服务
ISO9001质量管理体系
ISO14001环境管理体系
ISO45001:职业健康安全管理体系
ISO13485医疗器械质量管理体系认证
GB/T50430建设施工行业质量管理体系认证
GB/T31950企业诚信管理体系认证
HSE健康、安全、环境体系认证
物业服务认证
保洁服务认证
保安服务认证
商品售后服务认证
建筑工程和建筑物服务认证
科学研究服务认证
ISO50001能源管理体系
HACCP危害分析关键控制体系
ISO22000食品安全管理体系
ISO20000信息技术服务管理体系
ISO27001信息安全管理体系
HACCP食品危害分析关键过程控制管理体系
ISO22000食品安全管理体系认证
ISO28000供应链管理体系认证
ISO55000资产管理体系认证
学习园地
文件下载
公开文件
联系我们
人才招聘
在线申请
申请方须知
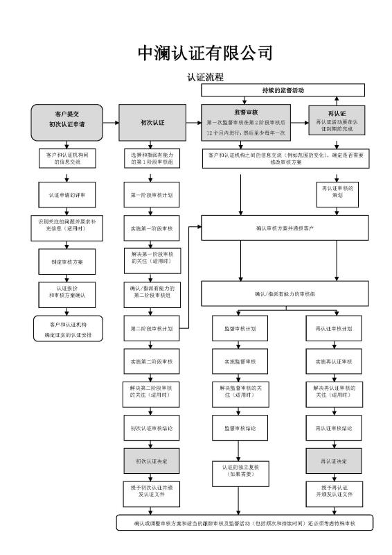
认证流程
认证收费
您的位置:
首页
-
在线申请 -
认证流程